- This event has passed.
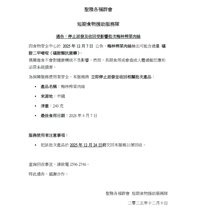
通告:停止派發及收回受影響批次梅林榨菜肉絲
Notice: Suspension of Distribution and Recall of Affected Batch of Ma Ling Shredded Pork and Preserved Vegetable
因食物安全中心於 2025年12月7日 公告,梅林榨菜肉絲檢出可能含過量 磺胺二甲嘧啶(磺胺類抗菌藥)。為保障服務使用者安全,本服務將立即停止派發並收回相關批次產品。請服務使用者把該批次產品於2025年12月24日前交回本服務以便回收。
According to the announcement by the Centre for Food Safety (CFS) on 7 December 2025, the product Ma Ling Shredded Pork and Preserved Vegetable was found to possibly contain an excessive amount of Sulfamethazine, a veterinary drug residue. For the safety of service users, our service will immediately suspend distribution and recall the affected batch. Please return the affected batch of the product to our service before 24th December 2025 for recall.



